



乐发网超市批发网提供超市货源信息,超市采购进货渠道。超市进货网提供成都食品批发,日用百货批发信息、微信淘宝网店超市采购信息和超市加盟信息.打造国内超市采购商与批发市场供应厂商搭建网上批发市场平台,是全国批发市场行业中电子商务权威性网站。
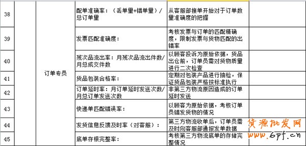
本文来源: 开网店KPI考核指标你懂多少





乐发网超市批发网提供超市货源信息,超市采购进货渠道。超市进货网提供成都食品批发,日用百货批发信息、微信淘宝网店超市采购信息和超市加盟信息.打造国内超市采购商与批发市场供应厂商搭建网上批发市场平台,是全国批发市场行业中电子商务权威性网站。
本文来源: 开网店KPI考核指标你懂多少
为您推荐更多相关文章
| • 爱淘宝搜索是怎么展现的规则(如意投规则) | • 淘宝抢拍商家行为规范及处罚规则(详细) |
| • 分享几种淘宝找货源的方法 | • 店铺定位之中的三大关键定位 |
| • 新晋掌柜怎样才能开好淘宝店? | • 借刷单方法让新品宝贝提升排名 |
| • 新手卖家坚持这几招,你也能成为大卖家 | • 教你用淘宝指数和直通车对宝贝进行全面分析 |
| • 淘宝店铺运营五大误区,你躺枪了么? | • 开淘宝店首先得有宝贝可淘 |